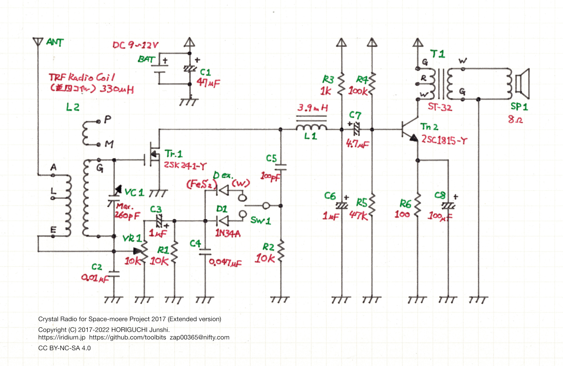
札幌国際芸術祭 2017 で展示された「Sculpture for All of the Intelligence 全知性のための彫刻」の一部として設計した鉱石ラジオの試作回路を再構成したバージョン。オリジナルバージョンにはない、背面の端子とスピーカーを追加している。
エアバリコンと並4コイルで同調し、黄鉄鉱またはゲルマニウムダイオードで検波し、2SK241 で増幅するレフレックスラジオ。2SC1815 で音声信号を増幅し、トランスを介してスピーカーを鳴らす。
検波に鉱石を使うときは、針の位置を鉱石上を移動させながら微調整する必要があるが、同調具合の調節も必要である場合には調整に時間がかかる。そこで、展示会場でも確実に調整ができるように、ゲルマニウムダイオードで検波するモードを備えている。
| Index | Value | Model | Mfr.Manufacturer | @ |
|---|---|---|---|---|
| R1, R2 | 10K ohm | (Carbon Film, 1/4W) | (KOA) | 2 |
| R3 | 1K ohm | (Carbon Film, 1/4W) | (KOA) | 1 |
| R4 | 100K ohm | (Carbon Film, 1/4W) | (KOA) | 1 |
| R5 | 47K ohm | (Carbon Film, 1/4W) | (KOA) | 1 |
| R6 | 100 ohm | (Carbon Film, 1/4W) | (KOA) | 1 |
| VR1 | 10K ohm (B) | (Single) | (Alps Alpine) | 1 |
| C1 | 47uF | (Aluminium) | 1 | |
| C2 | 0.01uF | (Laminated Ceramic) | 1 | |
| C3, C6 | 1uF | (Aluminium) | 2 | |
| C4 | 0.047uF | (Laminated Ceramic) | 1 | |
| C5 | 100pF | (Laminated Ceramic) | 1 | |
| C7 | 4.7uF | (Aluminium) | 1 | |
| C8 | 100uF | (Aluminium) | 1 | |
| VC1 | 235pF | (Air Variable) | 1 | |
| L1 | 3.9mH | LHL08TB392J | TAIYO YUDEN | 1 |
| L2 | 330uH | TRF Radio Coil (並四コイル) | Asahi Tsushin | 1 |
| T1 | ST-32 | Sansui | 1 | |
| D1 | Germanium | 1N34A | HITACHI | 1 |
| Dex. | Pyrite + Tungsten | 1 | ||
| Tr1 | 2SK241-Y | TOSHIBA | 1 | |
| Tr2 | 2SC1815-Y(GR) | TOSHIBA | 1 | |
| SP1 | 8 ohm / 8W | F00805H0 | KITANIHON ONKYO | 1 |
| SW1 | (ON-ON) | 1 |