入力段を 6BM8 の3極部、ドライバ段を 6BM8 の5極部で構成し、トランスレスの出力段に 6922 をプッシュプルで使用した真空管イヤホンアンプ。
DC 12V/5A を電源としてもちいているが、オペアンプとのハイブリッド駆動ではなく、±90V の高電圧を内部で発生させ真空管のみで増幅・出力をおこなう。出力段を含めてトランスを一切使用せず、6922 をもちいて直接負荷を A 級駆動するため、消費電力の割に大きなパワーは得られない。
中古廃材から得られた動作する2つの 6BM8 の音を聴いてみたいという好奇心に加え、低電圧直流電源での駆動、トランスを使用しないという条件のもと回路を設計した。
この真空管アンプは以下のモジュールから構成される。
このうち、「直流高電圧生成モジュール」と「ヒーター電圧生成モジュール」は市販品を改造して使用する。
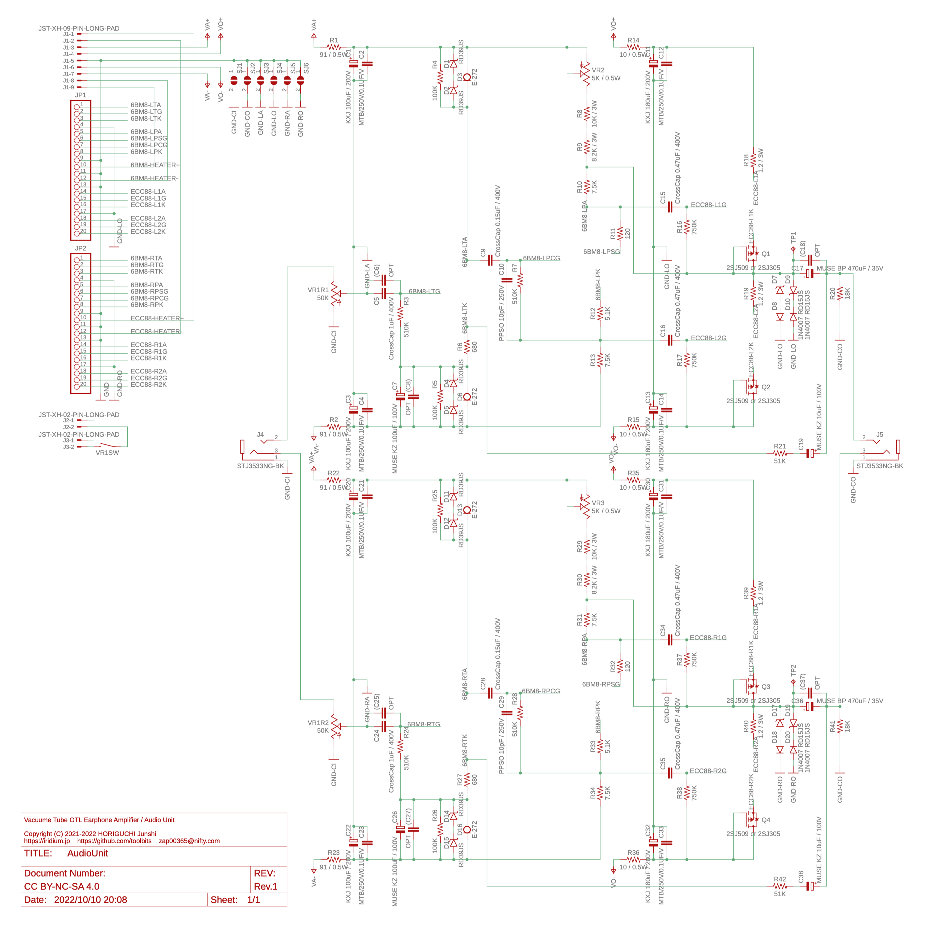
音声信号を増幅するための中核となるモジュール。高温によるコンデンサ等への悪影響を軽減する目的と放熱を容易にするために、真空管は真空管実装モジュールに分離し、基板連結ピンを介して当モジュールと接続する。
3段構成のアンプであること、直流から高電圧を生成しているために、電源の応答性と容量に限界があることなどにより、空中配線やラフな実装ではモーターボーディングがとても起こりやすい。
入力段は 6BM8 の3極部を使い、プレート側の D3(D13) とカソード側の D6(D16) の定電流ダイオードにより定電流駆動する。真空管のグリッド側、プレート側、カソード側すべてにコンデンサが入っており、このままでは直流電圧が定まらないため、定電流ダイオードと並列に R4(R25) と R5(R26) の 100KΩ により直流電圧を軽く固定する。電源投入時には D3(D13) と D6(D16) の耐圧を超える電圧がかかるので、それぞれ D1(D11), D2(D12) と D4(D14), D5(D15) のツェナーダイオードにより約 78V で電圧をクランプして保護する。真空管が十分に立ち上がれば、これらのツェナーダイオードはオフするので動作に影響を与えない。D3(D13) と D6(D16) の定電流ダイオード、また、R4(R25) と R5(R26) の抵抗は、複数の個体の特性をひとつずつ測定して、特性の似た個体を選別して使用した。
ドライバ段は 6BM8 の5極部を使い、正位相の信号と逆位相の信号を同時に生成する。
出力段は 6922 を1球使いプッシュプルを構成し、C17(C36) の出力コンデンサをとおしてイヤホンを駆動する。6922 のカソードに接続されている Q1(Q3), Q2(Q4) の MOSFET はダイオード接続されており、定電流源ではなく電圧降下をグリッドのバイアスとして利用する。このため、2SJ509 や 2SJ305 に限らず、似た特性の MOSFET やダイオードであれば代替することができるが、耐圧には注意を要する。6922 のユニットごとの特性の一致とともに、Q1(Q3) と Q2(Q4) の特性は揃っていることが望ましいので、複数の個体の特性を測定して、似た個体を選別して使用した。C17(C36) は耐圧が低く、電源投入時などに耐圧を超える電圧がかかる可能性があるため、D7(D17) ~ D10(D20) のツェナーダイオードと整流ダイオードにより約 16V で電圧をクランプして保護する。
出力から C19(C38) と R21(R42) をとおして、入力段のカソードに負帰還をかける。プッシュプルのアンバランスによる出力オフセットは、VR2(VR3), R8(R29), R9(R30) をとおして供給される電流によりバランスさせる。入力をショートさせた状態で TP1(TP2) と GND 間の電圧を測定し、VR2(VR3) を調整して 0V に合わせる。0V 付近に調整できない場合は、6922 のユニット間の特性が大幅にずれている可能性が高い。
| Index | Value | Model | Mfr.Manufacturer | @ |
|---|---|---|---|---|
| R1, R2, R22, R23 | 91 ohm / 0.5W | CMF55-91R000FH**69 | Vishay Dale | 4 |
| R3, R7, R24, R28 | 510K ohm | CMF55-510K00FH**69 | Vishay Dale | 4 |
| R4, R5, R25, R26 | 100K ohm | CMF55-100K00FH**69 | Vishay Dale | 4 |
| R6, R27 | 680 ohm | CMF55-680R00FH**69 | Vishay Dale | 2 |
| R8, R29 | 10K ohm / 3W | NS-2B 10K 1% 3W | Vishay Dale | 2 |
| R9, R30 | 8.2K ohm / 3W | NS-2B 8.2K 1% 3W | Vishay Dale | 2 |
| R10, R13, R31, R34 | 7.5K ohm | CMF55-7K5000FH**69 | Vishay Dale | 4 |
| R11, R32 | 120 (100) ohm | CMF55-120R00FH**69 | Vishay Dale | 2 |
| R12, R33 | 5.1K (4.7K) ohm | CMF55-5K1000FH**69 | Vishay Dale | 2 |
| R14, R15, R35, R36 | 10 ohm / 0.5W | CMF55-10R000FH**69 | Vishay Dale | 4 |
| R16, R17, R37, R38 | 750K ohm | CMF55-750K00FH**69 | Vishay Dale | 4 |
| R18, R19, R39, R40 | 1.2 ohm / 3W | NS-2B 1.2 1% 3W | Vishay Dale | 4 |
| R20, R41 | 18K ohm | CMF55-18K000FH**69 | Vishay Dale | 2 |
| R21, R42 | 51K ohm | CMF55-51K000FH**69 | Vishay Dale | 2 |
| VR1 | 50K ohm (A) | (Dual + Switch) | (Alps Alpine) | 1 |
| VR2, VR3 | 5K ohm / 0.5W | TM-7ES502 | Nidec Copal | 2 |
| C1, C3, C20, C22 | 100uF / 200V | EKXJ201E**101MK25S | NIPPON CHEMI-CON | 4 |
| C2, C4, C12, C14, C21, C23, C31, C33 | 0.1uF / 200V | MTB-2E-104K | HITACHI | 8 |
| C5, C24 | 1uF / 400V | Cross Cap 001-0230 | JANTZEN AUDIO | 2 |
| (C6), (C25) | OPT | |||
| C7, C26 | 100uF / 100V | UKZ2A101MHM | Nichicon | 2 |
| (C8), (C27) | OPT | |||
| C9, C28 | 0.15uF / 400V | Cross Cap 001-0204 | JANTZEN AUDIO | 2 |
| C10, C29 | 10pF / 250V | 2EPPSO100KE | Toshin kogyo | 2 |
| C11, C13, C30, C32 | 180uF / 200V | EKXJ201E**181ML25S | NIPPON CHEMI-CON | 4 |
| C15, C16, C34, C35 | 0.47uF / 400V | Cross Cap 001-0220 | JANTZEN AUDIO | 4 |
| C17, C36 | 470uF / 35V | UES1V471MHM | Nichicon | 2 |
| (C18), (C37) | OPT | |||
| C19, C38 | 10uF / 100V | UKZ2A100MPM | Nichicon | 2 |
| D1, D2, D4, D5, D11, D12, D14, D15 | 39V | RD39JS | NEC / RENESAS | 8 |
| D3, D6, D13, D16 | 2.7mA | E-272 | SEMITEC | 4 |
| D7, D9, D17, D19 | 15V | RD15JS | NEC / RENESAS | 4 |
| D8, D10, D18, D20 | 1A / 200V | 1N4007 | onsemi / Fairchild | 4 |
| Q1, Q2, Q3, Q4 | Vth 1.4V | 2SJ509 or 2SJ305 | TOSHIBA | 4 |
| J1 | 9 pin | B9B-XH-A | JST | 1 |
| J2, J3 | 2 pin | B2B-XH-A | JST | 2 |
| J4, J5 | Stereo-mini | STJ3533NG-BK | Bispa | 2 |
| JP1, JP2 | 20 pin | PM-3-20P | mac8 | 2 |
増幅・出力モジュールに積み重ねて使用する、真空管を実装するためのモジュール。100℃ を超える高温になる動作中の真空管を、高熱に弱い電解コンデンサなどから分離し放熱させる。
真空管の発振防止のためにグリッド抵抗は当モジュールに実装する。
| Index | Value | Model | Mfr.Manufacturer | @ |
|---|---|---|---|---|
| R1, R2, R3, R4, R5, R6, R7, R8 | 430 (470) ohm | CMF55-430R00FH**69 | Vishay Dale | 8 |
| V1, V3 | ECL82 | 6BM8 | HITACHI | 2 |
| V2, V4 | ECC88 (6DJ8) | 6922 | SOVTEK | 2 |
| Socket / V1, V2, V3, V4 | 9 pin | GZC9-A-G | 4 | |
| JP1, JP2 | 20 pin | OW-3-20-20P | mac8 | 2 |
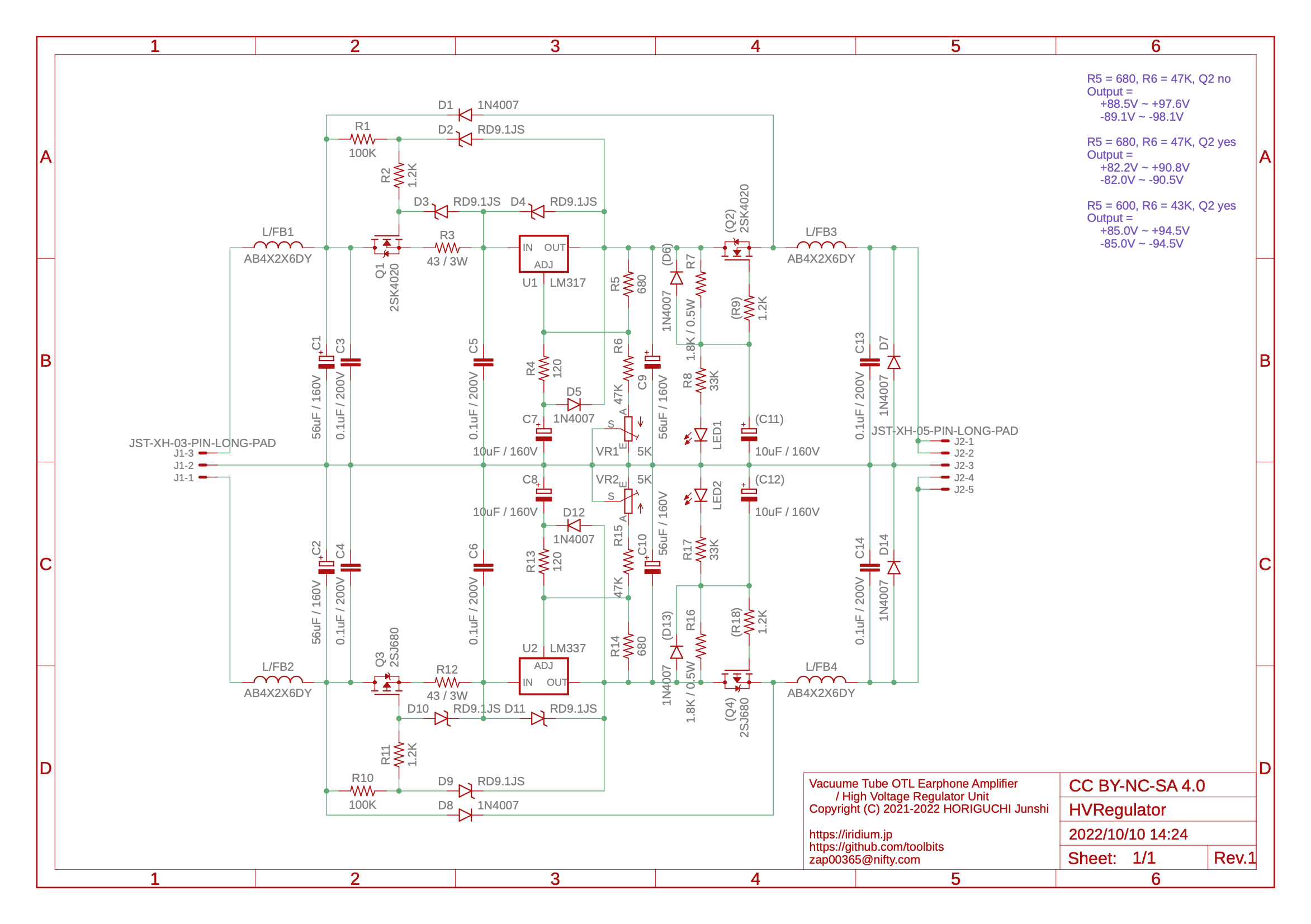
増幅・出力モジュールに供給する高電圧を安定化させるための、Maida Regulator とリップルフィルタを合体させたモジュール。LM317 と LM337 を使い正負両電圧を安定化させることができる。回路中の各種部品は耐電圧に注意を要する。
L/FB1 ~ L/FB4 のコイルまたはフェライトビーズは、高電圧のスパイクノイズを阻止する目的であり、出力波形を観察しながらアモビーズなど任意の部品を使用できる。R3 と R12 は発熱するため 3W 以上の定格の抵抗を使用する。
リップルフィルタを使用すると LM317 や LM337 の負荷応答特性を無駄にし、モーターボーディングが起きやすくなることがあるようなので、最終的にはリップルフィルタを削除した。リップルフィルタを使用しない場合は、R9, C11, D6, Q2 と R18, C12, D13, Q4 を未実装とし、基板上の Q2 と Q4 のそれぞれのソースとドレインをニッケルメッキ線などでバイパスさせる。
出力電圧の調整は、正電圧側は VR1 でおこない、負電圧側は VR2 でおこなう。動作中は基板上の各所に、最大 200V 程度の高電圧が印加されるので感電には十分に注意する。
| Index | Value | Model | Mfr.Manufacturer | @ |
|---|---|---|---|---|
| R1, R10 | 100K ohm | CMF55-100K00FH**69 | Vishay Dale | 2 |
| R2, (R9), R11, (R18) | 1.2K ohm | CMF55-1K2000FH**69 | Vishay Dale | 2 |
| R3, R12 | 43 ohm / 3W | NS-2B 43 1% 3W | Vishay Dale | 2 |
| R4, R13 | 120 ohm | CMF55-120R00FH**69 | Vishay Dale | 2 |
| R5, R14 | 680 ohm | CMF55-680R00FH**69 | Vishay Dale | 2 |
| R6, R15 | 47K ohm | CMF55-47K000FH**69 | Vishay Dale | 2 |
| R7, R16 | 1.8K ohm / 0.5W | CMF55-1K8000FH**69 | Vishay Dale | 2 |
| R8, R17 | 33K ohm | CMF55-33K000FH**69 | Vishay Dale | 2 |
| VR1, VR2 | 5K ohm | CT-9W502 | Nidec Copal | 2 |
| C1, C2, C9, C10 | 56uF / 160V | EKXJ161E**560MJ20S | NIPPON CHEMI-CON | 4 |
| C3, C4, C5, C6, C13, C14 | 0.1uF / 200V | MTB-2E-104K | HITACHI | 6 |
| C7, C8, (C11), (C12) | 10uF / 160V | EKMG161E**100MJC5S | NIPPON CHEMI-CON | 2 |
| L/FB1, L/FB2, L/FB3, L/FB4 | AB4X2X6DY | TOSHIBA | 4 | |
| D1, D5, (D6), D7, D8, D12, (D13), D14 | 1A / 200V | 1N4007 | onsemi / Fairchild | 6 |
| D2, D3, D4, D9, D10, D11 | 9.1V | RD9.1JS | NEC / RENESAS | 6 |
| LED1, LED2 | Amber | (3mm) | 2 | |
| Q1, (Q2) | 2SK4020 | TOSHIBA | 1 | |
| Q3, (Q4) | 2SJ680 | TOSHIBA | 1 | |
| U1 | LM317T-DG | STMicroelectronics | 1 | |
| U2 | LM337SP | STMicroelectronics | 1 | |
| J1 | 3 pin | B3B-XH-A | JST | 1 |
| J2 | 5 pin | B5B-XH-A | JST | 1 |
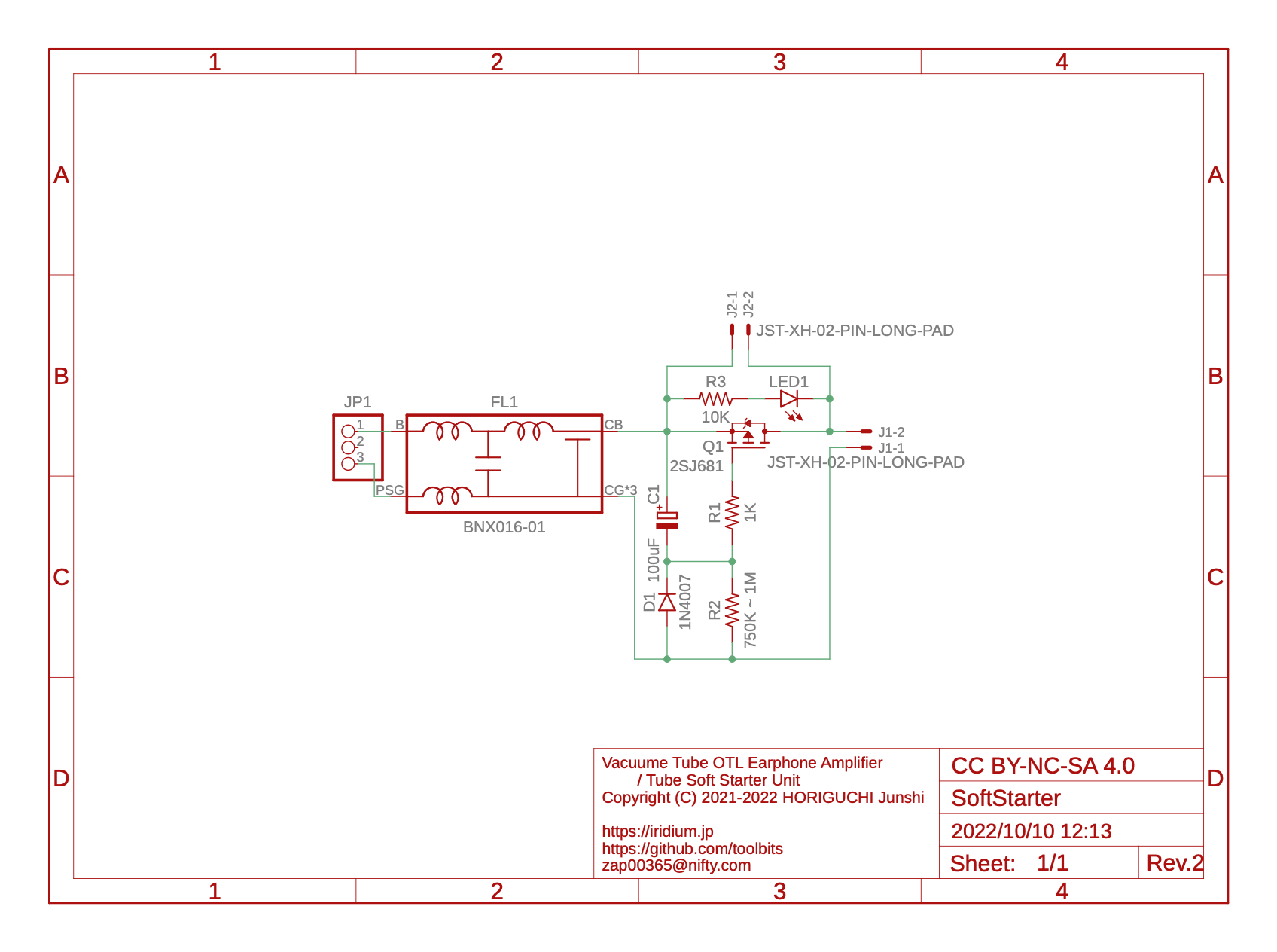
真空管のヒーター電源を穏やかに立ち上げるためのモジュール。冷たい真空管に突然定格のヒーター電圧を印加すると非常に大きな突入電流が流れ、DC アダプタなどから電源を取っている場合には、DC アダプタ内部の過電流保護回路が動作して正常に立ち上がらない。これを防止するために、ヒーター電流を徐々に増加させて突入電流を抑制する。
R2, C1, Q1 からなる簡単な時定数回路である。J2 には 50Ω / 10W のメタルクラッド抵抗を2つ並列に接続して、25Ω / 20W として利用する。この抵抗は Q1 がオフしているあいだの初期電流値を決めるものであり、抵抗値が大きいため発熱量も非常に大きくなる。メタルクラッド抵抗を使用して外装にネジ留めし放熱させる。
当モジュールは、秋月電子の「入出力2.5V~15V 最大1.5A 同期整流式昇降圧型スイッチング電源モジュールキット LTC3111使用」(AE-LTC3111) と一緒に使用することを前提に設計しており、基板を積み重ねて実装することができる。
| Index | Value | Model | Mfr.Manufacturer | @ |
|---|---|---|---|---|
| R1 | 1K ohm | (Metal Film, 1/4W) | (KOA) | 1 |
| R2 | 750K ~ 1M ohm | (Metal Film, 1/4W) | (KOA) | 1 |
| R3 | 10K ohm | (Metal Film, 1/4W) | (KOA) | 1 |
| External / R4, R5 | 50 ohm / 10W | AH-P 10W J 50R | FAITHFUL LINK | 2 |
| C1 | 100uF | (Aluminium) | (Toshin kogyo) | 1 |
| FL1 | BNX016-01 | Murata | 1 | |
| D1 | 1A / 200V | 1N4007 | onsemi / Fairchild | 1 |
| LED1 | Green | (3mm) | 1 | |
| Q1 | 2SJ681 | TOSHIBA | 1 | |
| J1, J2 | 2 pin | B2B-XH-A | JST | 2 |
| JP1 | 3 pin | 1 |